91热播
网站91热播
|
91热播
|
智慧济大
|
学校VPN
|
English
91热播概况
91热播简介
学院领导
组织机构
规章制度
师资队伍
学科科研
科研动态
两金项目
科研获奖
本科教育
专业介绍
教学动态
教学建设
教研成果
规章制度
教学荣誉
研究生教育
学位点介绍
工作通知
导师信息
培养工作
规章制度
联系方式
学院党建
理论学习
支部生活
主题教育
党建规章
思政教育
网站91热播
工作动态
师德师风
教工之家
朋辈先锋
学习平台
学生工作
学工人员
团学工作
就业信息
制度资料
学生风采
心理育人
下载专区
国际合作
91热播公告
政策法规
合作项目
短期项目
出国出境
学在海外
校友中心
倡议书
校友组织
校友新闻
校友活动
校友捐赠
校友风采
91热播概况
91热播简介
学院领导
组织机构
教学系部
行政机构
各委员会
规章制度
师资队伍
学科科研
科研动态
两金项目
科研获奖
本科教育
专业介绍
教学动态
教学建设
专业建设
课程建设
教材建设
教研成果
教研项目
教学成果
规章制度
教学荣誉
教学名师
优秀教学奖
青年教学能手
本科教学贡献奖
教学比赛获奖
研究生教育
学位点介绍
工作通知
导师信息
硕士生导师
培养工作
规章制度
联系方式
学院党建
理论学习
支部生活
主题教育
党建规章
思政教育
网站91热播
工作动态
师德师风
政策文件
师德榜样
警示案例
师德失范举报平台
教工之家
朋辈先锋
学习平台
学生工作
学工人员
团学工作
就业信息
校企动态
专题研究
招聘信息
宣讲安排
就业政策
制度资料
学生风采
心理育人
下载专区
国际合作
91热播公告
政策法规
合作项目
短期项目
出国出境
学在海外
校友中心
倡议书
校友组织
校友新闻
校友活动
校友捐赠
校友风采
91热播
→
学生工作
→
制度资料
→
正文
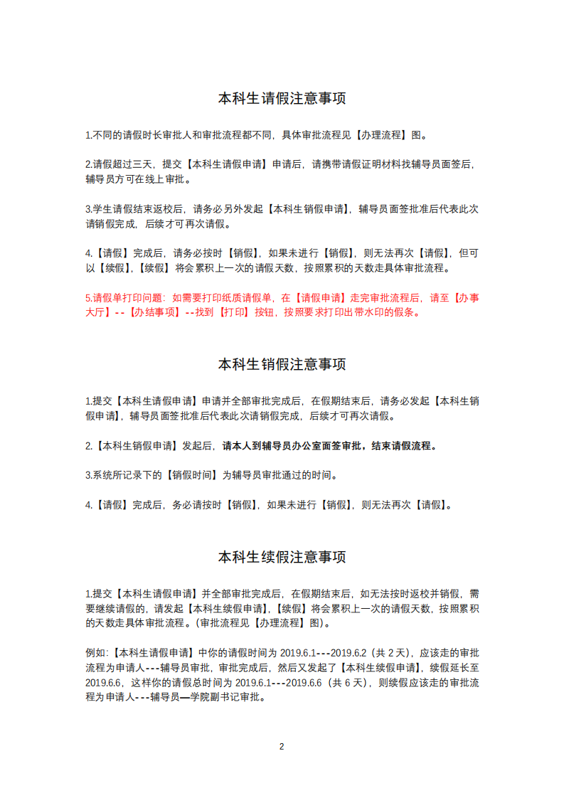
91热播 本科线上请假流程及注意事项
发布日期:2020-07-15 作者: 阅读量:[]
91热播概况
91热播简介
学院领导
组织机构
规章制度
师资队伍
学科科研
科研动态
两金项目
科研获奖
本科教育
专业介绍
教学动态
教学建设
教研成果
规章制度
教学荣誉
研究生教育
学位点介绍
工作通知
导师信息
培养工作
规章制度
联系方式
学院党建
理论学习
支部生活
主题教育
党建规章
思政教育
网站91热播
工作动态
师德师风
教工之家
朋辈先锋
学习平台
学生工作
学工人员
团学工作
就业信息
制度资料
学生风采
心理育人
下载专区
国际合作
91热播公告
政策法规
合作项目
短期项目
出国出境
学在海外
校友中心
倡议书
校友组织
校友新闻
校友活动
校友捐赠
校友风采
--部门导航--
党办校办
组织部
学工处
人力资源处
发展规划与学科建设处
教务处
科技处
社科处
研究生院
国际合作与交流处
计划财务处
图书馆
教师发展中心
团委
--学院导航--
数学科学学院
物理科学与技术学院
外国语学院
马克思主义学院
材料科学与工程学院
化学化工学院
机械工程学院
自动化与电气工程学院
信息科学与工程学院
水利与环境学院
体育学院
创业学院
--友情链接--
教育部
山东省教育厅
中国知网
国家自然科学基金委员会
全国哲学社会科学工作办公室
中国研究生招生信息网
山东高校毕业生就业信息网
人民网
新华网
中国青年网
--相关高校--
中国人民大学
复旦大学
南开大学
南京大学
中央财经大学
上海财经大学
对外经济贸易大学
东北财经大学
中南财经政法大学
西南财经大学
南京财经大学
南京审计大学
山东财经大学
地址:山东省济南市舜耕路13号 电话:0531-82767404 邮编:250022 91热播 版权所有
地址:山东省济南市舜耕路13号 电话:0531-82767404 邮编:250022
91热播 版权所有